作者
话本小说网 > 同人小说 > 书名正在修改1735980353966937749
本书标签: 小说同人  糖果里有刀子 

说官方给我的警告

书名正在修改1735980353966937749

作者看到标题了吧?

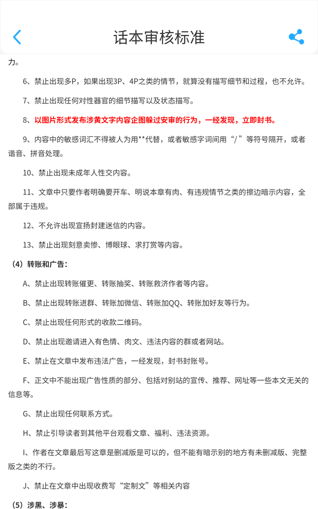
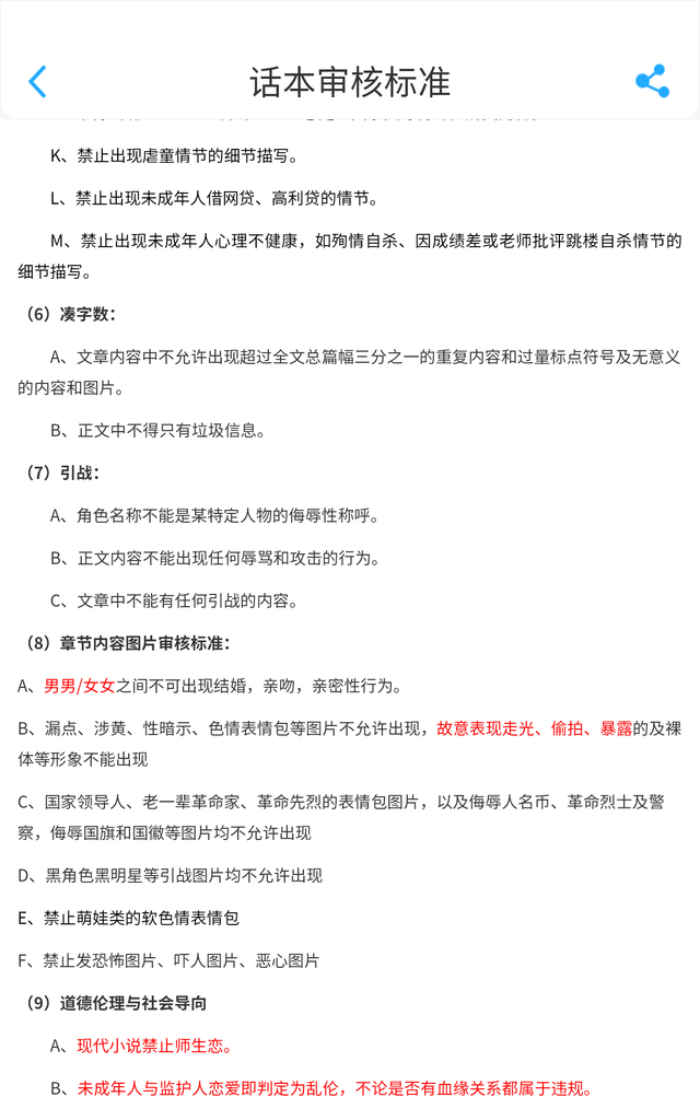
作者没错,官方给我警告了,现在放图。

作者这些是官方给我发的,红色字是我做的。橙色框住的这个是有点类似的。

唐晓翼看得出来,作者现在很无语。

作者没错。

墨多多有点惨

作者可不是吗

虎鲨作者,笑死我就直说。

温莎噗嗤…哈哈哈哈哈哈哈哈哈

作者哟~莎莎公主难得一次不带波浪线

温莎我现在比作者还无语。

作者活该。

唐晓翼哈哈哈哈哈哈哈哈哈哈哈哈,神他妈莎莎公主

墨多多噗…

作者不写了,尸体有点不舒服,先下了。

作者241。

上一章 查理吃了 书名正在修改1735980353966937749最新章节 下一章 人物介绍(自设)