筝... 更多精彩内容,尽在话本小说。" />
[搜索]
[菜单]
首页
角色广场
分类
智笔写作
收藏
写作
我的
书架
登录
智笔写作
写作福利
写作后台
首页
分类
角色广场
手机版
话本小说网
>
动漫同人小说
>
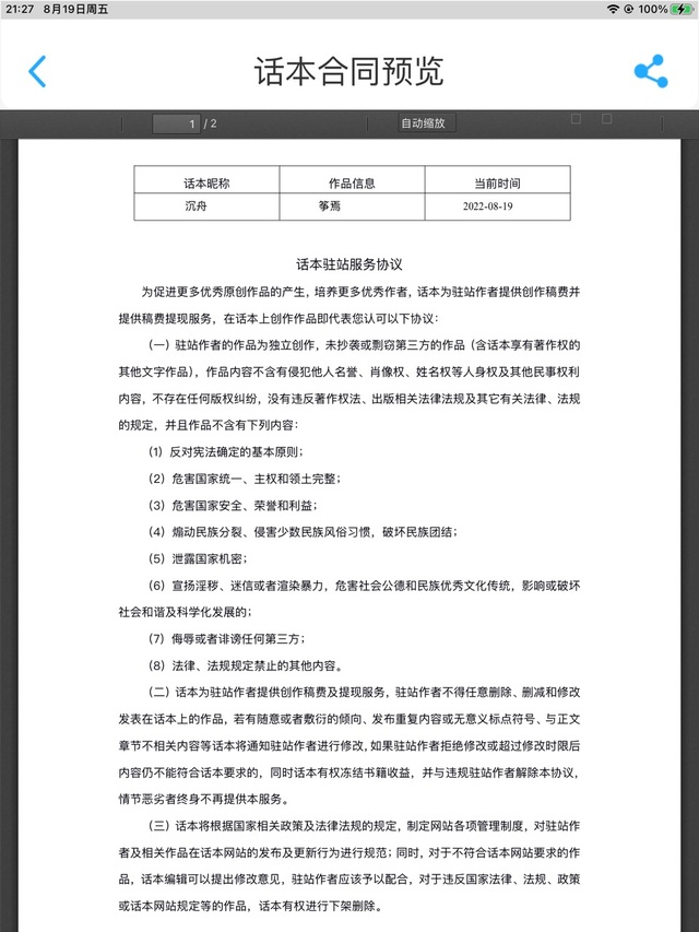
沉舟
本书标签:
动漫同人
原创
原创cp
双男主
多cp
签约啦
沉舟
筝焉
2022-08-19
沉舟
筝
签约啦
筝
上一章 61:完结
沉舟最新章节
作者福利
|
签约标准