将功法换成了大品天仙决后,云离就开始认真修炼了,虽然现代都被称之为末法时代。
但是也不知道是不是因为修炼的功法来自二次元小世界,她能够感觉到空气中的能量非常的浓郁,堪比小世界的决定修炼场地洞天福地。
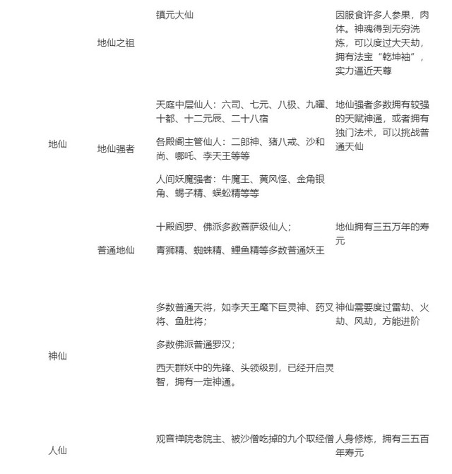
想要去西游世界,至少她的修为要达到普通地仙水平。



偶尔修炼遇到问题了,云离询问孙大圣,大圣表示,他就这样那样就修炼成功了,怎么解决说不出所以然,行吧,作者专门为你创造的功法,你一学就会,还能咋滴。
宇智波泉奈要不要休息一下?
泉奈拿了一些食物来到云离房间,看着她正在看佛道儒三架的书籍,询问。
云离哎,为什么修炼其他的都好好的,修炼这个我却一直碰到问题呢。
宇智波泉奈大概是因为我们的那些能力更像是天赋,而不是什么修炼功法。
泉奈想了想说道,云离想了想点点头,他说的也没错,日本动漫的那些各种能力更像是脱胎于天赋的能力,哪怕是灵力,修炼的也只是运用方法而不是灵力多少,而不像华国这边,讲究的是从无到有的修炼,修身修心,修炼长生大道。
云离做了什么好吃的。
想通之后,云离就不再纠结了,转而看向泉奈端上来的食物。
宇智波泉奈你喜欢的饺子。
云离饺子吗,我尝尝,嗯,好吃,你是不是和小当家学习厨艺了?
宇智波泉奈小当家的技能是厨艺,而且,是唯一可以给我们这些子世界的人种下的技能,你忘了你给我种了一个。
云离对哦,我差点忘了,啧,小当家都有技能,柯南却完全没有,真逊。
宇智波泉奈毕竟,柯南的技能总体上而言是观察敏锐,思维敏捷,能够从细微之中发现破绽,这种技能不太好给。总不能把他的死神天赋给你吧,这个你要吗?
云离好吧,你说得对,死神天赋我真的要不起。
云离点头,其实她也就是吐槽一下而已。
之后,泉奈离开,云离又开始研读道德经四书五经以及佛经这些了,讲真,虽然她学的是文科,但是看这些文言文,真的感觉头都大了,她还要从中领悟真理。
时间过去3个月,小樱世界和小当家世界都完成了晋级。
而次元门再次晋级,这一次晋级后,云离多了一个能力,那就是,次元门连接的世界将不再是随机,而是可以选择了。
知道这个消息后,基地立刻召开了一次会议,他们这个基地,是专门为了这些次元世界建立的,在这方面有一些决定权。
董和这一次的升级对我们有利。
次元门出现两年多了,这两年,华国可以说是发生了翻天覆地的变化,不管是科技方面还是武力方面,还有扩张的领土。
而现在,他们可以自己选择世界了,自然要选择对他们有利的世界。
郑喜明我提议选择一些高科技的世界,虽然龙珠世界的科技方面很不错,但是龙珠世界的科技偏向航天和武力方面。
霍成楠我复议。
龙珠世界的科技让他们国家的航天科技领先全球,还有重力室,和胶囊压缩这样的东西,但是在其他方面的科技却并不是很好。
柯南世界有一些科技发展的也不错,但是总体发展却和现实差不多。