舒雪愣了愣,游玥继续说:“啊还有,你肚子里的玩意好像不是黑婆的女儿,有时间我找个医生给你弄出来,它似乎有点用。”
说完,不等他们回话,从窗户上一跃而下,大家隐约听到一句话:“傻逼系统又给我找事,迟早炸了它!”
众人:“……”
第二天,他们发现这一块儿区域好像停电了,三天才把电修好。
听说是一个人不小心烧了两根电线。
……

旁边靠着门玩手机的是……游玥?

游玥不耐烦的踢了踢其中一辆购物车,道:“你能不能快点?我还有文件没处理!”
收银员似乎意识到这个小姑娘身份不一般,噤声不在询问,加快了手上的速度。
秦究余光瞥到游惑推着购物车走来,没有搭话。
游玥继续骂道:“你一天不惹事浑身难受是吧?到休息处就烧了两根电线导致那一片区域停电,我文件看到一半被叫过来看着你!”
“而且,为什么我在我的桌子上看到了好几份你应该处理的文件?偷懒把自己的工作推给我?你他妈……”
游玥终于看到了她哥,默默咽回了脏话,说:“自己的文件自己看!结束之后把我的那份也处理了!谁让你把工作退给我的!”
秦究若有所思的“哦”了声,游玥心里总有一种不好的预感。
这家伙该不会为了省事烧文件吧?
殊不知,不久之后她的猜想会成立!


游玥:“…………………………”
她不知道秦究选了默认。

游玥现在十分生气,她没想到是因为游惑秦究才被罚成考生的,所以,烧考场她哥是“主谋”?
秦究他妈的只能算“从犯”?!
游玥的手机“叮”响了一声,她拿出来看了下。
“去你的关照!自己看看系统才发的消息,我全程监考你俩!!!”
看完消息,她愤怒的把手机屏幕给他们俩看,如果不是身高不够,她想把手机怼两人脸上!
“秦究,你下一场最好选到一个环境好一点的,否则……那堆文件自己看着办!”
游玥阴恻恻的威胁了一句,转身离开他们的视线范围。
还有一堆事情要做,烦死了!
秦究:“……”
你哥运气有多差你不知道???
游惑:“……”
这位001监考官的运气……
……

游玥借着保安亭站在了众人的视野盲区里,看到于闻的表情差点没笑出来。

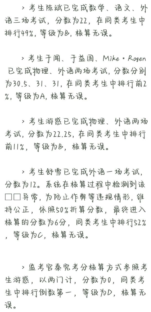
游玥:我相信以秦究的骚操作他一定是D,0分。

游玥:“……”
我原本只是猜测……
……



游玥略带嘲讽,突然进入大家的视线里:“不好意思打扰一下,上一场你们考的是什么来着?”
~~~~~~~~~~~~~~~~~~~~~~~~~~~~~~~~~~~~~~~~~~~
作者哎嗨!我这一章只拖了一天,快夸我快夸我!
作者拜