作者接上集
-——————————————-
群聊里999+的刷屏让万俟子颜彻底傻眼
60%都是雷狮等人在刷屏,刷啥呢?寻人启事呗
全是@卡米尔 和@万俟子颜 的,雷狮不光自己刷,还让佩利和帕洛斯一块儿刷
于是就成了人传人现象
不过三句话就有@人的
万俟子颜当场崩溃
-——————————-
万俟子颜吵吵啥呢?!
金万俟!!!
金你可算来了
金我们遇到了好多机械怪!找不到你和卡米尔!
雷狮@万俟子颜 @万俟子颜 @万俟子颜 卡米尔呢?!
万俟子颜睡着了
雷狮睡着了?!
雷狮到底怎么回事?你们俩刚刚为什么一直没回我们?
万俟子颜这么激动干什么
万俟子颜刚刚被怪追杀,躲了一会儿,怎么了?
雷狮躲了一会儿?躲的期间怎么不知道回一下?!
万俟子颜我哪知道
万俟子颜我搁那打架呢
雷狮你TM还跟那群怪打起来了?!
万俟子颜卡米尔在柜子里
万俟子颜后来他跟我说那里信号中断,联系不上
雷狮卡米尔怎么样
万俟子颜什么事都没有,就是困了,睡着呢
雷狮那就行
安迷修等一下!
万俟子颜?
安迷修万俟小姐你刚刚说,卡米尔在柜子里,你在打架?
万俟子颜对啊
安迷修也就是说你是孤身一人独自奋战的?!
万俟子颜嗯
凯莉哈?
凯莉你自己怎么样?
万俟子颜我也没事啊
帕洛斯没受伤?
万俟子颜给自己拍了张全身照,就是没露脸,浑身上下基本上都是血,原本的白衣服都快变成了红衣服,右手还比了个耶,照片里旁边还挨着一个男生,穿着一件中性外套,不过一眼就能看出是卡米尔没错了
嘉德罗斯这叫没事?
万俟子颜怪物有事我没事
万俟子颜这血又不是我自己的
佩利哈?那也就是说你一个人K了一群怪喽?
万俟子颜……
万俟子颜对?
格瑞你不是说能力不行的人看到怪最好躲吗?
格瑞还是说你的实力不一般?
万俟子颜因为当时也没路了嘛……
万俟子颜硬着头皮上呗
蒙特祖玛那这么说,你还是比卡米尔强
雷德是哦
雷德你都能干掉一群怪了诶
艾比这么厉害?!你该有多强啊?
埃米小声点吧姐……QWQ
紫堂幻能跟我们说说吗?
鬼狐天冲的确,据我观察,这些怪物,一只就已经够烦人的了,更何况一群
安莉洁隐藏了秘密的人,你的未来,充满着未知……
卡米尔差不多够了
卡米尔我们现在的目标是逃离这里,而不是去讨论揭秘谁的实力怎么样
雷狮卡米尔,你怎么样
卡米尔大哥,我没事的
万俟子颜看吧,我就说没事的嘛……偏不信……
万俟子颜哼……╭(╯^╰)╮
金发了一张图片在群里,是关于怪谈守则的
金紫堂十分钟前发现的,大家先看看吧
雷狮十分钟前?为什么到现在才发?
紫堂幻嗯……因为……
凯莉因为你们一群就只顾着刷屏找人了
凯莉紫堂刚一发过来就被你给刷上去了,哪能看得见啊
雷狮……
卡米尔先看看吧
-——————————-
动物园守则(二)
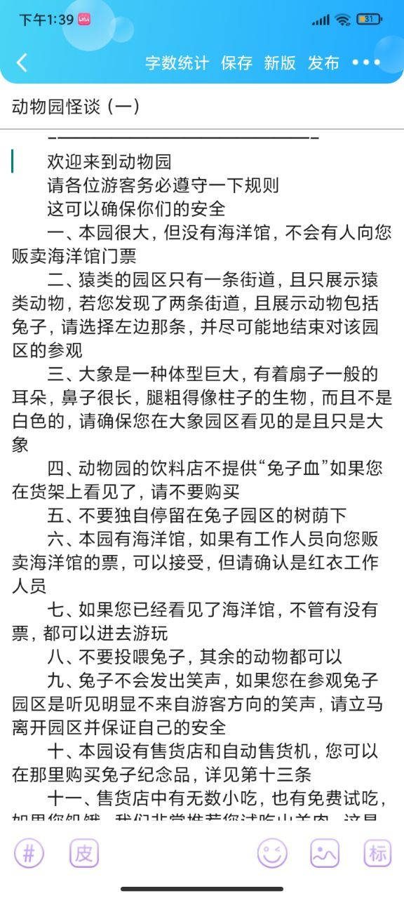
一、本园没有红色的兔子和蓝色的大象,若看到请尽快远离
二、请不要背对着任何动物,尤其是未完全封闭的动物,他们很有可能袭击您
三、动物不会伤人,请相信您眼前的动物不会伤人
四、本园的狮子园区中只有白狮子,且只有四只,若您看到四只以上的白狮子,请在确保自身安全的情况下告知工作人员
五、请不要投喂任何动物,任何动物,即便工作人员说可以这么做
六、请不要询问工作人员任何关于海洋馆的问题,本园没有海洋馆,若您询问,他们也只会沉默或否定海洋馆的存在
七、本园并未提供发放地图服务,如果有人向您发放动物园的地图请无视或拒绝
八、本园的公厕有问题,请男生不要进入右排倒数第四个隔间,女生不要进入左排正数第三个隔间
九、若您需要一些小帮助,可以向游客请求帮忙,游客们都很友好
十、请不要相信任何人,有时请连自己的家人朋友也不要信,你只能靠自己
十一、请时刻在心里默念“我是人不是动物”
十二、请牢记您来的目的,不要被干扰,相信自己是正确的
十三、请在本园关门前离开本园,若您没能做到,祝您好运,因为在本园关门后,无论发生什么是本园概不负责,后果由你自己承担
-——————————-
万俟子颜诶~烦哦~
万俟子颜现在有多少人遇到过那些怪物了?
雷狮都遇到过了
万俟子颜感觉咋样?
雷狮烦
万俟子颜嗯
万俟子颜有发现什么规律吗?
佩利还有规律?不是来一个打一个来一群打一群吗?
帕洛斯佩利
佩利哦……
万俟子颜@安迷修 @金
万俟子颜你们遇到怪物时周边有游客吗?
金好像没有啊……光顾着跑了
安迷修的确没有,不知道为什么,怪物出来后游客都不见了
万俟子颜也就是说,有怪物没游客,有游客没怪物
紫堂幻那这样看,游客不就是怪物吗?
万俟子颜emmmm
万俟子颜姑且先这样规定吧
艾比诶?这么可怕Σ( ° △ °|||)︴
艾比我旁边可全是人啊
万俟子颜嗯……只要时刻注意周边有且只有游客,大概率就没问题……吧?
埃米别这么不确定啊……很吓人的啊喂
万俟子颜我也怕啊!
鬼狐天冲真的吗?
雷德唉唉唉!我们遇到过不一样的情况诶!
万俟子颜???
蒙特祖玛当时我们周边并没有什么人
蒙特祖玛然后我们听到了一声尖叫,赶过去时,一男一女就躺在地上,怪物就在他们旁边
安莉洁后来躲过怪物去找人时,已经迟了
万俟子颜……
万俟子颜那俩……有特征吗?
雷德嗯……我记得他们两个衣服很像!
安莉洁受惊时还有喊一些奇怪的语言
安莉洁神说,你也知道
万俟子颜卧槽?
雷德很接近了
蒙特祖玛似乎就是的
万俟子颜……
雷狮这是咒语还是啥?
屏幕前的万俟子颜想笑但这样似乎不太尊重死者,憋的她有点难受,卡米尔有点懵
万俟子颜nm……蚌埠住了,hahahahahahaha
雷狮咋回事?
卡米尔嗯……万俟一直在笑……
万俟子颜好了好了
万俟子颜给予死者一些尊重,别笑
雷狮明明就你一个在笑……
金所以到底那个……额……到底什么意思啊?
万俟子颜我们那……一种……语气词吧
万俟子颜小孩子别学,你不懂不能乱用
嘉德罗斯关于格瑞的芦荟也是这样,你们那里说话挺深奥啊
格瑞……
金我不小了!
万俟子颜没我大
金你知道我多少岁嘛……
万俟子颜15
金哎?!
万俟子颜我有你们的个人资料
卡米尔?
万俟子颜有哦~
-——————————-
万俟子颜想知道吗?
卡米尔……
卡米尔不用了……
万俟子颜好吧,以后想要可以找我
卡米尔嗯……
-——————————-
雷狮所以你多少岁?
万俟子颜女孩子的年龄是秘密
万俟子颜体重身高都一样
万俟子颜三大忌!
万俟子颜以及关于女孩子其他的各种事情,都可以算是女生的秘密
凯莉@金 @紫堂幻 听到没,以后就不准乱打听女孩子的事情了!
紫堂幻好的好的知道了
金以后不会啦,嘿嘿……
安迷修主题是不是偏了点?
安莉洁就是偏了哦
万俟子颜咳咳……!
万俟子颜回到那俩死的
万俟子颜相似的装束,还有那熟悉的语气词……
万俟子颜可能是我们那里的人,而且可能是情侣
万俟子颜哎……
万俟子颜真是验证了那句老话啊
雷狮哪句?
万俟子颜秀恩爱!死得快!
雷狮???
雷狮这能被成为老话?
万俟子颜但它应验了呀!
雷狮……
安迷修所以说,从万俟小姐那里来的人其实不止万俟小姐一个对吧?
万俟子颜戳中要点了
万俟子颜如果从凹凸大赛来的人有很多,那按道理来说从我们那边来的人也就应该不止我一个
金哦~!居然是这样吗!
雷狮怎么跟突然知晓了什么人间大道理一样
万俟子颜所以,在我们周边的游客中,其实也混入了很多我们那里的人
帕洛斯那该怎样辨别呢
帕洛斯万一周边的游客刚好就是你们那里的人,那怪物……
万俟子颜emmmm
万俟子颜这样吧
万俟子颜周边似乎也有人群,我们混在人群里,确保周围的人越多越好
格瑞也只能先这样了
嘉德罗斯渣渣!那堆怪谈怎么办,那么多矛盾点,我们迟早会遇到
万俟子颜嗯……
万俟子颜那先来回忆一下吧
万俟子颜
万俟子颜
万俟子颜这是守则(一)
万俟子颜
万俟子颜
万俟子颜这是守则(二)
万俟子颜相对于守则(一)来说,守则(二)更少一点,虽然并没有什么卵用
万俟子颜首先就是海洋馆
万俟子颜没有人贩卖海洋馆门票和可以接受红衣工作人员贩卖的海洋馆门票
万俟子颜你们会信哪个?
安迷修没有任何线索,纯猜的话只有50%的正确率,但如果选错……
万俟子颜emmmm
万俟子颜二号字多
万俟子颜那我们就相信有门票吧!
雷狮这么直接?
万俟子颜第一条只说没有,又没说接受会怎样
万俟子颜后两条都那么直接告诉你了可以接受可以进
万俟子颜只要确保是红色工作人员贩卖的票就够了
万俟子颜不是很简单吗
雷德的确有那么点道理哦……
万俟子颜那就约好了
万俟子颜遇见红色工作人员可以接受他/她贩卖的海洋馆门票,遇见海洋馆可以进去
万俟子颜卡米尔,找一页新的纸记下来
卡米尔好
卡米尔坐直了身子,掏出本子拿出笔,将万俟子颜的分析记录下来
万俟子颜背对动物可能被偷袭
万俟子颜emmmm
万俟子颜那这样吧,参观动物时咱起码一个人盯着动物,另一个行动
雷狮我还没遇着人
万俟子颜就你事儿多
万俟子颜跟你说了多找人,偏不听
雷狮都说了遇不到了好吧
万俟子颜你……
万俟子颜尽量找到 @帕洛斯 @佩利
雷狮哦
帕洛斯@雷狮 老大,我们现在在孔雀园区
在长椅上做了一节课时间的雷狮听到终于可以活动了立马起来向孔雀园区走去
雷狮知道了,马上过去
万俟子颜👍👍👍这个海盗团没你得散
帕洛斯也没那么夸张吧……
万俟子颜也很重要的啦
万俟子颜游客的帮助的话……就别理了,相信自己就够了
万俟子颜基本都行了吧
万俟子颜复杂的就先这样规定了
万俟子颜其余的,遵照规则够了
万俟子颜哦对了!那个兔子娃娃能不买就不买啊,咱不缺的好吧
雷狮搞得像谁想买一样
金我想诶……
金那个兔子娃娃很可爱啊……
万俟子颜你们到售卖店里了?
安迷修对,刚到的
安迷修不过……真的要生吃山羊肉吗……?
万俟子颜规则上……
万俟子颜不用吃!
安迷修啊?
万俟子颜可以不用吃
金但那上面不是说要吃吗?
万俟子颜哎呀~规则怪谈这东西就是文字游戏的啦~
万俟子颜不要把视线放在“非常”上
万俟子颜看后面——“推荐”
万俟子颜又没说“必须”“一定”要吃
万俟子颜可以吃别的啦~
金哇~这也可以嘛?
万俟子颜当然!
万俟子颜只要你们不想,老子拼了命的给你们找漏洞
安迷修那就谢谢万俟小姐了
金谢谢!
雷狮喂?
雷狮我和帕洛斯佩利已汇合
万俟子颜晓得了 @帕洛斯 拦着他做触犯规则的事
帕洛斯好~
万俟子颜@雷狮 听别人的话,你弟弟还在等你!
雷狮知道了
埃米额……那个……我有个事儿……
万俟子颜怎么了?
埃米雷狮海盗团三个人都在孔雀园区是吗?
雷狮对
埃米那我们也一起赶去那里是不是就全员集合了啊?
万俟子颜……
万俟子颜盲生,你发现了华点
雷德他说的对诶
万俟子颜那还等啥
万俟子颜@全体人员 赶去孔雀园区集合!
万俟子颜@金 @安迷修 带点儿好吃的,待这么久也饿了
金好的
安迷修好的
-——————————-
万俟子颜走吧卡米尔
卡米尔嗯
-——————————————-
作者我滴个乖乖,更多了
作者作者扛着阳的疼痛来更文
作者很不容易了
作者给点安慰啊!(疯狂暗示)
作者拜拜~